Повідомити про помилку
* - Обов'язкові поля
Відправити
ГДЗ Математика 6 клас Істер 2023
  1. ГДЗІстер6
  2. Вправи для повторення розділу
  3. Вправи для повторення розділу 1
  4. 58
Вправи для повторення розділу 1 № 1 - 100

Завдання № 58

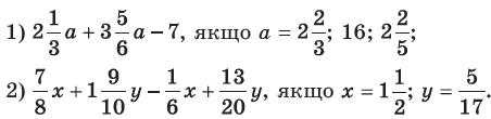
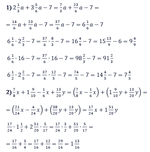
Завдання:

Спрости вираз і знайди його значення:

Завдання № 58 Вправи для повторення розділу 1

Розв'язок:

Відповідь до завдання № 58 Вправи для повторення розділу 1

  • Завдання № 57 Завдання № 57
  • Завдання № 59 Завдання № 59
Повідомити про помилку
© 2025 GDZIster.org
  • Головна
  • Повторення
  • Розділ 1
    • § 1. Відсотки
    • § 2. Знаходження числа
    • § 3. Основна властивість
    • § 4. НСЗ дробів
    • § 5. Додавання і віднімання дробів
    • § 6. Додавання і віднімання чисел
    • § 7. Перетворення дробів
    • § 8. Десяткове наближення
    • § 9. Множення звичайних дробів
    • § 10. Знаходження дробу
    • § 11. Взаємно обернені числа
    • § 12. Ділення звичайних дробів
    • § 13. Знаходження числа
    • § 14. Розв’язування вправ
  • Розділ 2
    • § 15. Відношення
    • § 16. Пропорція
    • § 17. Пряма залежність
    • § 18. Масштаб
    • § 19. Поділ числа
    • § 20. Обернена залежність
    • § 21. Відсоткове відношення
    • § 22. Відсоткові розрахунки
    • § 23. Коло. Довжина кола
    • § 24. Круг. Площа круга
    • § 25. Кругові діаграми
  • Розділ 3
    • § 26. Додатні та від’ємні числа
    • § 27. Координатна пряма
    • § 28. Протилежні числа
    • § 29. Модуль числа
    • § 30. Порівняння чисел
    • § 31. Додавання від’ємних чисел
    • § 32. Додавання двох чисел
    • § 33. Властивості додавання
    • § 34. Віднімання раціон. чисел
    • § 35. Розкриття дужок
    • § 36. Множення раціон. чисел
    • § 37. Переставна властивість
    • § 38. Розподільна властивість
    • § 39. Подібні доданки
    • § 40. Ділення раціон. чисел
    • § 41. Розв’язування рівнянь
    • § 42. Розв’язування задач
    • § 43. Розв’язування вправ
    • § 44. Перпендикулярні прямі
    • § 45. Паралельні прямі
    • § 46. Координатна площина
    • § 47. Приклади графіків
    • § 48. Прямокут паралелепіпед
    • § 49. Об’єм паралелепіпеда і куба
  • Домашні самостійні роботи
  • Завдання для перевірки знань
    • Завдання для перевірки за 5 клас
    • Завдання для перевірки до § 1–8
    • Завдання для перевірки до § 9–14
    • Завдання для перевірки до § 15–19
    • Завдання для перевірки до § 20–25
    • Завдання для перевірки до § 26–30
    • Завдання для перевірки до § 31–35
    • Завдання для перевірки до § 36–39
    • Завдання для перевірки до § 40–43
    • Завдання для перевірки до § 44–49
    • Завдання для перевірки за 6 клас
  • Вправи для повторення розділу
    • Вправи для повторення розділу 1
    • Вправи для повторення розділу 2
    • Вправи для повторення розділу 3
  • Для найдопитливіших
  • Додаткові теми
  • С та ДР (ЗОШИТ)
    • С-1
    • ДР-1
    • С-2
    • С-3
    • С-4
    • ДР-2
    • С-5
    • С-6
    • ДР-3
    • С-7
    • С-8
    • ДР-4
    • С-9
    • С-10
    • ДР-5
    • КР за Ⅰ семестр
    • С-11
    • С-12
    • ДР-6
    • С-13
    • С-14
    • ДР-7
    • С-15
    • С-16
    • ДР-8
    • С-17
    • С-18
    • ДР-9
    • С-19
    • С-20
    • ДР-10
    • КР за Ⅱ семестр
    • Річна КР